favicon du site   LA PHILATÉLIE, TÉMOIN DE L'HISTOIRE
Documentation philatélique replacée dans son contexte historique

URL du site : https://www.histoire-et-philatelie.fr



La France en Guerre aux côtés des Alliés  



Retour au sommaire de : 

   "La Guerre aux côtés des Alliés"  






Accès aux chapitres précédents et aux  chapitres
"Les Batailles des Frontières
et la Campagne (française) d'Allemagne"
 »

DE LA PROVENCE JUSQU'AU PIED DES VOSGES
LA BATAILLE DES FRONTIÈRES ET LA CAMPAGNE (française) D'ALLEMAGNE

1945 (Alsace -poche de Colmar et Nord-, Allemagne, frontière italienne, implantation de la Poste aux Armées et de la Poste Navale en métropole)






   




1945




Bloc US 1945
Bloc-feuillet des USA montrant le schéma général des opérations militaires en 1945 contre l'Allemagne et le Japon (Y&T États-Unis Nos 2406/2415)
CLIQUER SUR LE BLOC POUR AGRANDIR



LOCALISATION
DES BUREAUX POSTAUX MILITAIRES (BPM)
DES BUREAUX-FRONTIÈRE ET
DES BUREAUX RÉGULATEURS DE TÉLÉGRAPHIE MILITAIRE (BRTM)
EN ALSACE ET EN MOSELLE
NOVEMBRE 1944 - AVRIL 1945

La localisation des BPM français en Alsace et en Moselle de novembre 1944 à avril 1945 peut être trouvée dans l'ouvrage "La poste en Alsace et en Moselle 1939-1945" par Michel Frick, edité par la SPAL en 2025 (pages 288/291).





Drapeau Wehrmacht

LA CONTRE-OFFENSIVE ALLEMANDE

DANS LES ARDENNES BELGES



Bataille des Ardennes


16 DÉCEMBRE 1944 - FIN JANVIER 1945:
Bataille des Ardennes, appelée "Battle of the Bulge" par les Anglo-saxons. la Wehrmacht n'arrive pas à percer le front allié..
La bataille des Ardennes aura des conséquences militaires majeures pour les Allemands puisqu'ils y épuiseront leurs meilleures unités.
Elle aura aussi des conséquences politiques importantes car en attaquant sur le front occidental, Hitler a fait le jeu de Staline. L'Armée rouge pourra ainsi franchir rapidement l'Oder et atteindre l'Elbe avec les suites que l'on connaît.
De leur côté, les armées alliées occidentales ne bénéficieront pas autant qu'on l'aurait souhaité de l'épuisement des réserves allemandes.

Quatre timbres des îles Marshall imprimés se tenant en blocs de 4 sont consacrés à la Bataille des Ardennes (Y&T Marshall Nos 545/48).

Note : la "Bataille des Ardennes" s'étant déroulée essentiellement en Belgique et au Luxembourg et sans la participation opérationnelle de forces françaises, est juste évoquée dans ce site, ce qui n'enlève rien à son importance historique et militaire.

Bataille des Ardennes 40ème anniversaire Remember Bastogne
patton dans les Ardennes De nombreux pays ont commémoré cette bataille


70ème anniversaire de la bataille des Ardennes
Bloc Bataille des Ardennes du Togo 2014
Blocs-feuillet du Togo émis en 2014 commémorant le 70ème anniversaire de la bataille des Ardennes avec les effigies de Eisenhower et de Montgomery.





Drapeau Wehrmacht

LA CONTRE-OFFENSIVE ALLEMANDE
AU NORD DE L'ALSACE
ET AU NORD DE LA POCHE DE COLMAR
(OPERATION NORDWIND)



Le 16 décembre 1944, les allemands déclenchent l'opération «Wacht am Rhein», plus connue sous le nom de «Bataille des Ardennes».
Cette opération n'aboutissant pas, Hitler décide de lancer l'opération «Nordwind». Elle prévoit de détruire la 7ème Armée américaine partie en renfort dans les Ardennes, en la prenant à revers.
L'offensive allemande débute le 31 décembre 1944, vers 23h.
Les troupes américaines composées de la 44 th US Infantry Division et de la 100 th US Infantry Division se défendent avec acharnement, puis des éléments de la 2ème DB viennent renforcer les combattants américains.

Source :
http://www.woelfling.fr/Donnees/ Structures/81655/.....


Schéma de l'opération Nordwind
CLIQUER POUR AGRANDIR
Source :
http://www.45thdivision.org /CampaignsBattles /Ardennes _Alsace/map5lg.jpg

Une des attaques doit percer le front dans le secteur de la Ligne Maginot, entre Sarreguemines et Rimling.
Pendant près d'une semaine, le front se déplacera dans et autour des villages du secteur qui vont subir des dégâts énormes.
Les habitants, début janvier, ont fui les villages scènes de combats.
A partir du janvier et jusqu'à mi-mars, le front se stabilise dans le secteur de la ligne de chemin de fer reliant Sarreguemines à Bitche.



2 JANVIER 1945 :
Pour rectifier le Front, le général Eisenhower, Chef suprême des forces alliées ordonne au général de Lattre d'évacuer la ville de Strasbourg. Les conséquences que la réoccupation de la ville par les Allemands aurait sur la population qui a accueilli avec enthousiasme les forces alliées en novembre seraient évidentes.
Le général de Gaulle, Chef du Gouvernement Provisoire, ordonne à de Lattre de ne pas obéir. Eisenhower menace de ne plus ravitailler la 1ère Armée Française.
De Gaulle l'avertit alors que dans ce cas il lui couperait ses lignes de communication. Finalement Strasbourg n'est pas évacuée.
L'offensive allemande au nord de l'Alsace sera contenue.

VOIR RECIT DANS :
http://www.troupesdemarine.org/traditions/histoire/hist022.htm


1ER - 17 JANVIER 1945 :
Les Allemands menacent Strasbourg.

Défense de Strasbourg janvier 1945
En trait plein noir le front au 5 janvier
En traits pointillés noirs, le front au 12 janvier (au sud) et au 20 janvier (au nord)


Ce sont la 1ère D.M.I. (ex 1ère D.F.L.) et la 3ème D.I.A. qui assurent la défense de Strasbourg des tentatives allemandes venant du nord ou du sud.
La 1ère D.F.L. est desservie par le BPM 5.

BPM 5 à Strasbourg janvier 1945
Feuille-lettre simplement pliée datée du 11 janvier 1945 du BPM 5 vers le SP 82347, oblitérée "POSTES AUX ARMEES *    *" 13/1/45 et censure triangulaire à Croix-de-Lorraine.


« Durant l'hiver 1944-1945, Obenheim fut le théâtre de la résistance héroïque des soldats de la 1ère DFL pour sauver Strasbourg de l'opération Nordwind lancée par les troupes allemandes depuis la poche de Colmar. Après avoir tenu leurs positions, les troupes françaises se replient sur Boofzheim puis sur Obenheim dans la nuit du 8 au 9 janvier 1945. Le BM24 se retrouve encerclé dans le village d'Obenheim et cela malgré les tentatives de désengagement de la part des troupes situées à Benfeld. L'ordre de résister jusqu'au bout leur est donné. Les soldats en viennent rapidement à affronter les chars Tigre allemands au fusil et la grenade. Une pluie incessante d'obus s'abat sur le village qui n'est plus qu'un immense brasier. Les incitations allemandes à la reddition sont rejetées. Le 11 janvier, les troupes allemandes, supérieures en nombre malgré de lourdes pertes, submergent les défenseurs du village qui, à court de munition, détruisent leur équipement avant de se rendre et d'être envoyés en Allemagne. »
Source :
https://fr.wikipedia.org/wiki/Obenheim


Plusieurs oblitérations et un "Prêt-à-Poster" commémorent ces actes héroïques.
  • oblitération temporaire "1945 . 45e ANNIVERSAIRE DE LA LIBERATION . 1990 / 67 OBENHEIM // (monument à la gloire du BM 24) 9 JUIN 1990" (BM=Bataillon de Marche).



  • 45ème anniversaire de la Libération d'Obeheim

  • oblitération temporaire "OBENHEIM ULTIME DEFENSE DE STRASBOURG / 67 OBENHEIM // (monument à la gloire du BM 24) 5 novembre 2006".
  • Un prêt-à-Poster" timbre "mémoire partagée" texte "OBENHEIM 4-11 JANVIER 1945 / (photo monument aux morts et à la gloire du Bataillon de Marche 24) / bataillon de Marche 24 / 1ère D.F.L.".

PAP Obenheim 2006


Opération Nordwin au nord de l'Alsace
Mouvements détaillés des troupes allemandes et alliées
dans le cadre de l'Opération Nordwind
CLIQUEZ POUR AGRANDIR
Source :
https://www.ibiblio.org/hyperwar/USA/USA-E-Riviera/maps/USA-E-Riviera-34.jpg


Timbre personnalisé Nordwind

Deux timbres personnalisés imprimés par La Poste sur commande privée font référence à Nordwind :

  • L'un avec légende : "Janvier 1945 WIESVILLER Opération NORDWIND",

  • L'autre avec légende "Nordwind / WOELFLING / WIESVILLER / BLIZESBRUCK"

  • Timbre personnalisé Nordwind
    70ème anniversaire de l'Opération Nordwind



    Timbres personnaisés Nordwind sur lettre
    Une paire du timbre Nordwind sur lettre ayant voyagé


    Un "collector" regroupant quatre timbres personnalisés est consacré à la libération des villes concernées d'abord par l'Operation Nordwind puis par l'Operation Undertone en mars 1945.

    Collector Nordwind
    Collector Nordwing  intérieur
    "Collector" consacré au 70ème anniversaire de la libération des villes affectées par les opérations Nordwind et Undertone

    Le soir du 25 janvier, Hitler reconnaît l'échec et termine Nordwind.

    Une autre raison de la fin de cette opération est que depuis le 12 janvier, s'accélère l'offensive soviétique contre laquelle il a besoin de ses meilleures troupes.

    La rivière Moder servira de ligne de front jusqu'au 15 mars.

    Source :
    http://pat72216.skyrock.com/2550353783-liberation-de-l-alsace-lorraine-et-autres-villes.html






    LA BATAILLE DE
    « LA POCHE DE COLMAR »
    20 JANVIER - 5 FÉVRIER 1945

    Poche de Colmar
    Les limites de la Poche avant l'offensive au 20/1/45


    ORIGINE :
    Une poche de 65 km de long sur 50 km de large avait été formée en novembre 1944 sur la rive occidentale du Rhin lorsque la défense allemande dans les Vosges s'était effondrée à la suite de l'offensive du 6ème Groupe d'Armées du général Devers.
    La 1ère armée française du général de Lattre de Tassigny, arrivant de Belfort, au sud, était parvenue à libérer Mulhouse le 21 novembre et à atteindre le Rhin à proximité de Bâle.
    De même, la 2ème Division Blindée française avait percé le front dans les Vosges du nord et avait libéré Strasbourg le 23 novembre 1944.
    Les forces allemandes encore présentes en Alsace méridionale s'étaient alors retrouvées dans une poche semi-circulaire centrée sur la ville de Colmar.

    Source :
    https://fr.wikipedia.org/wiki/Poche_de_Colmar


    RÉORGANISATION DES UNITES
    AUTOUR DE LA POCHE DE COLMAR
    À L'INTÉRIEUR DE LA 1ÈRE ARMÉE FRANÇAISE



    A la fin janvier, certaines divisions du XXI US Corps sont transférées à d'autres US Corps de la 7th US Army et le reste du XXI US Corps est placé sous le contrôle de la 1ère Armée Française avec pour mission d'éliminer la Poche de Colmar.
    Les 3rd and 28th US Infantry Divisions qui étaient sous les ordres du 2ème Corps d'Armée du général de Monsabert passent sous le contrôle du XXI US Corps.
    La 75th US Infantry Division est également transférée de la zone des Ardennes vers le XXI US Corps.
    Début février la 12th US Armored Division est à son tour transférée au XXI US Corps.
    La 2ème DB française et la 5ème DB française passent au XXI US Corps ce qui évite à Leclerc de combattre sous les ordres directs de de Lattre.


    L'Offensive contre la Poche de Colmar
    Les principaux axes de l'offensive par les trois Corps d'Armée 1er et 2ème C.A. français et le XXI US Corps.

    Le 20 janvier 1945, de Lattre peut déclencher la bataille pour Colmar grâce à une double offensive : 1er Corps d'Armée depuis Mulhouse, 2ème Corps d'Armée, renforcé par le XXI US Corps, depuis le N.-O. en direction de Neuf-Brisach, atteint le 6 février.
    Les blindés français entrent à Colmar le 2 février ; la poche est liquidée le 9.



    40ème anniversaire de la Libération de Lutterbach
    20 JANVIER 1945 :
    Libération de Lutterbach (banlieue nord-ouest de Mulhouse) par la 9ème D.I.C..

    Plusieurs oblitérations et un "Prêt - à - Poster" commémorent la libération de Lutterbach :
    • "35e ANNIVERSAIRE DE LA LIBERATION / -68 LUTTERBACH - // UNION DES PHILATELISTES DES PTT / groupe Alsace // (blason de la ville) / 19.20 JANVIER / 1980";

    40ème anniversaire de la libération de Lutterbach


    • "40e ANNIVERSAIRE DE LA LIBERATION / . 68 LUTTERBACH . // UNION DES PHILATELISTES DES PTT / groupe Alsace // 19 et 20 janvier 1985 (église) ";



    60ème anniversaire de la Libération de Lutterbach


    • "60ème ANNIVERSAIRE DE LA LIBERATION / -68 LUTTERBACH - // (vue de la ville) / 22 et 23 JANVIER 2005";



    • un Prêt-à-Poster (repiqué ?) avec légende "Libération de Lutterbach : Le 20 janvier 1945" et photo du village et une oblitération "65ème Anniversaire de la Libération / 68 LUTTERBACH // (église) 20 janvier 2010";

    PAP Lutterbach 65ème anniversaire de la libération


    35ème anniversaire de la libération de Wittenheim

    30 JANVIER 1945 :
    Libération de Wittenheim par la 9ème D.I.C.
    « La Seconde Guerre mondiale apporta son lot de souffrances et de destructions notamment lors de la tragique libération de la commune par les troupes françaises en janvier 1945.
    Wittenheim-centre fut pratiquement détruite par un déluge de feu. Le 2 février 1945, les derniers obus incendiaires allemands mirent le feu à l'église de style baroque Sainte Marie. Le clocher s'effondra le 4 février 1945 à 9 h 30. Wittenheim-centre, libéré, n'était plus qu'un amas de décombres inhabitables. »


    Source :
    https://fr.wikipedia.org/wiki/Wittenheim# La_Seconde_Guerre_mondiale


    Deux oblitérations temporaires commémorent cette libération :
    • "35e ANNIVERSAIRE / 68 WITTENHEIM // DE LA / LIBERATION / (croix de guerre) / 27.1.80".
    • et "1945 - 1995 50ème ANNIVERSAIRE de la LIBERATION / 68 WITTENHEIM // (ville / général de Lattre, soldats) / 28/29 JANVIER / 1995".

    50ème anniversaire de la libération de Wittenheim


    Fête de la Libération de Colmar 1946


    2 FÉVRIER 1945 :
    Libération de Colmar par la première Armée Française du général de Lattre.
    Plusieurs oblitérations commémorent la libération de Colmar :

    • Une oblitération temporaire petit format "FETES DE LA LIBERATION / COLMAR" 23/6/45,
    • Une oblitération temporaire grand format «45me ANNIVERSAIRE DE LA LIBERATION / 68 COLMAR // AU NOM DU / GENERAL DE GAULLE / JE SALUE LA POPULATION. / P.C., LE 2 FÉVRIER 1945 / J. DE LATTRE» 3-4/2/90 .
    • Une oblitération temporaire "50ème ANNIVERSAIRE DE LA LIBERATION / . 68 COLMAR / symbole / 2 FÉVRIER 1995".

    Au nom du général de gaulle ... 50ème anniversaire de la libération de Colmar

    Vignettes de Colmar



    Vignettes n'ayant probablement jamais vu le soleil alsacien ......

    La 10ème Division d'Infanterie reconstituée en octobre 1944 dans la région de Nevers à partir des forces FFI de la région parisienne par le général Pierre Billotte est intégrée à la 1ère armée du général de Lattre de Tassigny et participe à la bataille de Colmar.

    Elle est desservie par le BPM 510.

    BPM 510
    Lettre recommandée pour le Maroc oblitérée "POSTES AUX ARMEES / *510*" 23/3/45 avec griffe de recommandation provisoire "SECTEUR POSTAL / N°510"


    50ème anniversaire de la libération de Ingersheim

    2 FÉVRIER 1945 :
    Libération de la ville de Ingersheim (banlieue nord-ouest de Colmar) par la 28th US Infantry Division.

    60ème anniversaire de la libération de Soultz


    4 FÉVRIER 1945 :
    Libération de Soultz (25km au sud de Colmar) par la 4ème D.M.M..


    Un "Prêt-à-Poster" (repiqué) avec légende "60ème Anniversaire 1945 - 2005 / (photo de la ville) / Libération ville de Soultz Haut-Rhin" et une oblitération temporaire "60ème ANNIVERSAIRE DE LA LIBERATION / 68 SOULTZ // 1945/2005 (églises, symboles) / 4 FÉVRIER 2005" commémorent le soixantième anniversaire.

    PAP Libération de Soultz
    Prêt-à-Poster (repiqué ?) commémorant le 60ème anniversaire de la libération avec oblitération temporaire "60ème ANNIVERSAIRE DE LA LIBERATION / 68 SOULTZ // 1945/ 2005 (églises, symboles) /4 FÉVRIER 2005"

    Le 1er Corps d'Armée du général Béthouart qui a encerclé la Poche de Colmar par la Sud et le Sud-Ouest est chargé désormais de la protection de la rive gauche du Rhin jusqu'en avril.
    Il est desservi par le BPM 420.

    BPM 420 Colmar Fev 45
    BPM 420 du 1er C.A. du général Bethouart février 1945 environs de Colmar




    rencontre des généraux alliés en Alsace


    Un timbre du Vanuatu a pour légende «GENERALS / DE LATTRE DE TASSIGNY / DE GAULLE, DEVERS, PATCH // ALSACE 1945» (Y&T Vanuatu BF N°17).
    Il s'agit de la remise de la Croix de Guerre aux généraux Patch et Devers le 11 février 1945 à Saverne.



    Bombardement de Dresde 1945


    13 FÉVRIER 1945 :
    Bombardement par la RAF et l'USAF pendant 14 heures de la ville de Dresde en Saxe qui fait 25 000 morts.

    Beaucoup d'historiens et de militaires se sont interrogés sur l'utilité militaire ou politique d'un tel acharnement.

    Un timbre des îles Marshall est consacré à ce bombardement et représente une des célèbres porcelaines de Meissen qui se trouve au musée de Dresde (Y&T Marshall No 550).

    Blason 2ème DB
    1ER MARS 1945 :
    Départ de la 2ème D.B. pour Chateauroux.

    12 AVRIL 1945 :
    Départ des unités de la 2ème DB vers la région de Cognac -St Jean d'Angely.

    24 AVRIL 1945 :
    Départ de la région de Royan de la 2ème DB vers l'Allemagne.

    Source : http://www.marinettes-et-rochambelles.com/pages/JDM-1945-2trimestre.html



    7 MARS 1945 :
    Le Rhin est franchi à Remagen.
    Un livre, puis un fim "A bridge too far" ("Un pont trop loin"), raconteront cette épopée.
    Un timbre des Îles Marshall (Y&T Marshall No 552) rappelle cet épisode.

    Affiche du film Un pont trop Loin

    Pont de Remagen
    Légende "Remagen Bridge Taken by U.S. Forces 1945" (le pont de Remagen pris par les forces US)


    Les troupes américaines continuent de transmettre depuis la Belgique et l'Allemagne des messages radio vers les USA via Paris. Les formulaires sont affranchis avec le timbre 25 F Chenonceaux (Y&T France N° 611) puis le 25F Gandon (Y&T France N°631) et oblitérés d'un cachet de l'A.P.O. américain et d'une empreinte du timbre-à-date "CENTRAL RADIO / PARIS". Ils portent généralement un cachet de censure US. Tous les télégrammes transitent par Paris.

    Voir le chapitre

    "Les télégrammes codés ou non"





    La dernière partie de l'Alsace à libérer, de la Moder à la frontière, le sera du 15 au 19 mars 1945.

    LIBÉRATION DU NORD DE L'ALSACE ET DE LA MOSELLE
    « OPERATION UNDERTONE »
    (14 - 24 MARS 1945)


    L'opération Undertone est une offensive menée par la 1ère Armée Française et la 7th US Army en mars 1945. Elle oppose principalement le 6ème Groupe d'armées du général Jacob Devers au Groupe d'armées "G" de la Wehrmacht du général Paul Hausser.
    Elle a pour objectif de sécuriser la rive occidentale du Rhin au nord de la Moselle (secteur entre Sarrebruck et Haguenau dans la région du Palatinat rhénan).
    Prenant en compte que les Allemands sont déterminés à défendre la ligne Siegfried, il est décidé de bombarder massivement les positions allemandes avant que l'assaut de la 7th US Army du général Alexander Patch et de la 3ème DIA de la 1ère Armée Française du général de Lattre de Tassigny puisse débuter.
    Le 15 mars, soutenus par la 3rd US Army qui parvient à couper les lignes de communication allemandes, les troupes de Undertone percent les défenses allemandes, parsemées de bunkers et de casemates, progressant jusqu'au Rhin dans le secteur de Karlsruhe en seulement dix jours. Les Français de la 3ème Division d'Infanterie Algérienne progressent initialement très peu, étant bloqués par les champs de mines et les nids de mitrailleuses allemands à Oberhoffen-sur-Moder.
    Le 16 mars, date du franchissement de la Moselle par les Américains, Bitche et Haguenau sont libérées. Le 19, ce sont Wissembourg et Lauterbourg qui sont libérées ainsi que l'ensemble du nord du Bas-Rhin (Outre-Forêt) et de la Moselle (Pays de Bitche).

    Source :
    https://fr.wikipedia.org/wiki/ Op%C3%A9ration_Undertone


    Operation Undertone
    Operation UNDERTONE
    CLIQUER POUR AGRANDIR
    Source :https://fr.wikipedia.org /wiki /Op%C3%A9 ration_Undertone


    Après la chute de la poche de Colmar, le XXI US Corps qui avait été "prêté" à la 1ère Armée française, retourne sous le contrôle de la 7th US Army le 16 février et se dirige vers Morhange.
    Une bataille extrêmement difficile s'engage pour la libération de Forbach et Stiring-Wendal. Des éléments du XXI US Corps de la 70th et du 101st US Cavalry Group atteignent la rivière Sarre le 14 mars.



    Patch du 70th US Inf Div.
    Insigne de la 70th US Inf. Div.
    14 MARS 1945 :
    Libération de Forbach par la 70th US Inf. Div. de la 7th US Army.

    Le 22 novembre 1944 Metz était libérée. Le vacarme des combats s'approchait de Forbach, Hombourg -Haut était libérée le 28 novembre 1944.
    Mais, le 07 décembre 1944, le front se figeait sur une ligne qui va de Morsbach, Folkling, Gaubiving jusqu'au bois de Grosbliederstroff à la suite de la contre-offensive allemande.
    La population forbachoise va se terrer tout l'hiver dans les galeries, les caves, les abris. Ce n'est que le mercredi 14 mars 1945, après 105 jours de siège que Forbach sera délivrée par les hommes du 276 th US Inf. Regt et de la 70th division US.

    Source :
    http://almg.free.fr/forbach/2WW%20Forbach.htm


    L'événement est commémoré par plusieurs oblitérations et griffes :

    • une oblitération mécanique SECAP type 2 flamme à gauche "40e ANNIVERSAIRE / DE LA LIBERATION / DE FORBACH / 1945-1985" et couronne "57 FORBACH / MOSELLE" 4/5/85.


    • Libération de Forbach OMEC

    • Une griffe encadrée "(tour) 30e ANNIVERSAIRE / DE LA LIBERATION / DE FORBACH / 1945- 1975";

    Griffe 30ème anniversaire de la libération de Forbach

    • une oblitération mécanique SECAP double cercle type 2 flamme à gauche "(blason de Forbach) // LIBERATION / DE FORBACH / 1945 - 1995 / 50ème ANNIVERSAIRE // (insigne de la 70th US Inf. Div." et couronne "57 FORBACH / MOSELLE";

    • OMEC 50ème anniversaire de la libération de Forbach

    • une oblitération temporaire double cercle "40e Anniversaire de la libération / 57 FORBACH // (blason de Forbach, V et croix de Lorraine) 8 MAI 1985"

    • une oblitération temporaire " 60ème anniversaire de la Libération / 57 FORBACH // 1945 (blason Forbach) (insigne 70th Inf. Div." / 12 & 13 mars 2005"

    • Une oblitération temporaire double cercle "50e Anniversaire d la Libération / 57 FORBACH // (blason de Forbach) (insigne de la 70th US Inf. Div.) / 10 - 11 mars / 1995"

    • 40ème anniversaire de la Libération de Forbach 60ème anniversaire de la libération de Forbach
      50ème anniversaire de la libération de Forbach



    Patch du 70th US Inf Div.
    14 MARS 1945 :
    Libération de La Petite Rosselle (nord-ouest de Forbach sur la frontière) par la 70th US Inf. Div. de la 7th US Army.

    OMEC libération de Petite Rosselle

    70ème anniversaire de la libération de Sarreguemines

    15 MARS 1945 :
    Le village de Woelfling - les - Sarreguemines est libéré le 15 mars 1945, suivi le 17 mars par Bliesbruck complètement dévasté. Ils avaient été envahis lors de l'opération Nordwind en janvier..

    Un "collector" regroupant quatre timbres personnalisés est consacré à la libération des villes concernées d'abord par l'Operation Nordwind puis par l'Operation Undertone en mars 1945.

    Collector Nordwind couverture
    Collector Nordwing  intérieur
    Collector consacré au 70ème anniversaire de la libération des villes affectées par les opération Nordwind et Undertone


    16 MARS 1945 :
    Nouvelle Libération de Hagenau qui avait été réoccupée par les Allemands lors de l'opération Nordwind.

    Le 15 mars, les 3rd et 7th US Armies déclenchent une attaque dans le but de détruire définitivement les forces allemandes à l'ouest du Rhin, en Sarre et dans le Palatinat.
    Le VI US Corps de la 7th US Army couvre la partie est et comprend notamment la 36th US Infantry Division, au centre dans le secteur de Haguenau.
    Sur sa droite, entre celle-ci et le Rhin, on trouve la 3ème Division d'Infanterie Algérienne française et à gauche la 103rd US Inf. Div. "Cactus".

    Source :
    http://archeographe.net/node/300


    16 MARS 1945 :
    Libération de Oberhoffen-sur-Moder (ville un peu à à l'est de Haguenau) par la 3ème DIA.

    OMEC Libération de Oberhoffen sur Moder


    60ème anniversaire de la libération de Bitche
    16 MARS 1945 :
    Libération de Bitche par la 100th US Inf. Division.
    Plusieurs oblitérations commémorent cette libération :
    • une oblitération mécanique SECAP type 2 flamme à gauche non illustrée "16 MARS 1945 / / 16 MARS 1995 / 50ème ANNIVERSAIRE / DE LA LIBERATION / DE BITCHE" et couronne "57 BITCHE / MOSELLE";

    • Une oblitération temporaire double cercle "60e anniversaire de la libération / 57 BITCHE // CENTURY DIVISION / ( paysage et écusson "100" de la 100th US Inf. Div.) 16 mars 2005";

    • OMEC Libération de Bitche

      70ème anniversaire de la libération de Bitche



    • une oblitération temporaire 70e anniversaire de la libération du pays de Bitche / 57 - BITCHE // (écusson de la 100th US Inf. Div.) / Century Division / (soldat à moto) / 7-8 mai 2015".

    • 70ème anniversaire de la libérationde Bitche




    20 MARS 1945 :
    L'Est de la France dans ses frontières de 1939 est entièrement libéré.




    LES « CAMPAGNES D'ALLEMAGNE »
    DE L'ARMÉE FRANÇAISE





    LA 1ÈRE ARMÉE FRANÇAISE
    EN ALLEMAGNE

    19 MARS 1945 :
    Le lundi 19 mars 1945, à 16h 30, la première armée française pénètre en Allemagne à Scheibenhardt (Bas-Rhin) en franchissant la Lauter.
    Source :
    http://www.39-45.org/viewtopic.php?f=17&t=34233




    20 MARS 1945 :
    La Frontière est dégagée de Lauterbourg à la Sarre.

    24 MARS 1945 :
    Le gros des Armées Alliées franchit le Rhin.

    29 MARS 1945 :
    Télégramme de de Gaulle à de Lattre : "Il faut que vous passiez le Rhin même si les Américains ne s'y prêtent pas... il y a là une question du plus haut intérêt national".
    Il lui fait savoir également: "La 1ère Armée doit s'emparer de Stuttgart qui sera alors la porte ouverte vers le Danube, la Bavière, l'Autriche. Sa possession nous assurera en outre, un gage important pour soutenir nos desseins quant à la zone d'occupation française".

    30 MARS 1945 :
    Des éléments du 2ème Corps d'Armée français commencent la traversée du Rhin.

    Oblitération temporaire Colonel Fabien

    Le Colonel Rol-Tanguy est, avec le Colonel Fabien, le seul commandant communiste à commander un régiment pendant la Campagne d'Allemagne au 151ème R.I..
    Un cachet commémoratif "HOMMAGE A LA RESISTANCE FRANCAISE / .63 CLERMONT-FERRAND . // CONGRES NATIONAL DE L'A.N.A.C.R. // (effigies du général Delestraint, de Jean Moulin et du Colonel Fabien) / (croix de Lorraine) 25/26 OCTOBRE 1986 / (blason)" montre le colonel Fabien.
    Un bloc des Comores de 1990 (Y&T Comores BF No 61), consacré aux événements de la Seconde Guerre Mondiale et à la Libération, montre également un portrait du colonel Fabien.

    Colonel Fabien sur un timbre des Comores


    30 MARS 1945 :
    Début de la Campagne d'Allemagne pour les forces françaises de la 1ère Armée.

    Campagne d'Allemagne de l'Armée française
    Itinéraire de la 1ère Armée en Allemagne
    CLIQUEZ POUR AGRANDIR

    De Gaulle sur le Rhin



    2 AVRIL 1945 :
    Le 2 avril 1945, de Gaulle et de Lattre passent le Rhin sur le pont de Spire, reconstruit quelques jours plus tôt par la Ière armée.
    Un timbre d'Antigua & Barbuda à 1$ émis en 1991 a pour légende "DE GAULLE CROSSING THE RHINE 1945". Ce timbre existe également avec surcharge "BARBUDA MAIL" (Y&T Antigua N° 1364 et Barbuda 1220/27).


    4 AVRIL 1945 :
    Prise de Karlsruhe par les troupes françaises.

    4 - 15 AVRIL 1945 :
    Nettoyage de la Forêt Noire et prise de Pforzheim, Rasstatt, Baden-baden, Kehl et Freundstatt.

    Les Alliés lancent la phase finale
    Légende : "4/9/45 ALLIES LAUNCHED FINAL PHASE OF ITALIAN CAMPAIGN"


    9 AVRIL 1945 :
    Les Alliés lancent la phase finale contre les Allemands en Italie du Nord.

    15 AVRIL 1945 :
    De Gaulle réitère son ordre à de Lattre de prendre Stuttgart.

    16 AVRIL 1945 :
    Le général Devers donne une instruction opposée donnant à la 7 th US Army l'ordre de prendre Stuttgart.

    20 AVRIL 1945 :
    Prise de Stuttgart par l'Armée française.
    Occupation de Stuugart

    Des timbres allemands à croix gammée ont été surchargés "STUTTGART / Occupation / Française / 21 AVRIL 1945" (Mayer Nos 9 à 16). Cette surcharge aurait été faite sous l'autorité d'un officier français, mais n'est pas considérée comme officielle.
    Ces timbres sont connus sur enveloppe philatélique avec oblitération grand cachet 29 mm "POSTE AUX ARMEES" 21 AVRIL 1945 et 8 MAI 1945 de confection locale.

    Surcharge de Stuugart
    Série complète oblitérée "POSTE AUX ARMEES" 8/5/45
    Note : le blason de Rhin et Danube n'a été conçu par le général de Lattre que le 21 avril 1945. On peut se demander comment des vignettes le représentant ont pu être imprimées en quatre couleurs et distribuées dans les jours qui suivirent compte tenu de la situation des imprimeries en Allemagne à cette époque.

    Hitler surcharge Sigmaringen
    22 AVRIL 1945 :
    Arrivée des forces françaises à Sigmaringen qui a été évacué de ses occupants du "Comité Gouvernemental Français".

    Le premier coup de sabre dans la profondeur du dispositif est donné par là 1ère Division Blindée du Général Sudre.
    Découplée en deux Combats Commands, le C.C. 1 du Colonel Gruss dans la vallée du Danube et le C.C. 2 du Colonel Lehr au Sud, elle s'est emparée de Sigmaringen le 22 Avril.

    Des timbres à l'effigie de Hitler ont été surchargés localement "RHIN / DANUBE / (croix de Lorraine) 1ere A.F. / 22.4.45. / SIGMARINGEN". Il s'agit d'initiatives privées d'officiers de la 1ère Armée Française.

    Timbres surchargés sigmaringen sur lettre
    Enveloppe philatélique avec trois grosses valeurs oblitérée de Sigmaringen le 30 avril 1945


    Rencontre des Allés avec l'Armée rouge
    25 AVRIL 1945 :
    Jonction sur l'Elbe des troupes américaines et soviétiques.
    Un timbre des Îles Marshall porte la légende « U.S. / U.S.S.R. troops link at Elbe River1945 » (Y&T Marshall No559) ainsi qu' un timbre des USA émis en 1995 dans le bloc consacré aux opérations de 1945 ayant conduit à la Victoire (Y&T USA No 2409).

    Jonction USA-URSS sur l'Elbe

    Rencontre de Torgau  (timbre de Micronésie)

    Torgau Nicaragua


    De même, un timbre de Micronésie émis en 2005 et un autre du Nicaragua (Y&T Nicaragua No 2103) rappellent cette rencontre.

    Un cachet anniversaire "TORGAU / TAG DER VEREINIGUNG DER ALLIERTEN ARMEEN" 25/4/47 en rouge et en noir a été apposé sur les correspondances en commémoration de cette jonction.

    Jonction des armées américaines et soviétiques
    Rencontre-americains soviétiques


    Torgau 1948 oblitération temporaire
    Oblitération similaire en 1948.
    Après la Crise de Berlin (1948/49) il n'y aura plus de commémoration.

    28 AVRIL 1944 :
    Entrée des forces françaises à Ravensburg.

    23 timbres ont été surchargés localement "RHIN / DANUBE / 1ere A.F. / 28.4.45 (sur fond de croix de Lorraine) / RAVENSBURG". Il s'agit d'initiatives privées d'officiers de la 1ère Armée Française.


    Ravenburg surcharge 20Pf surcharge de Ravensburg
    Surcharge de Ravensburg

    28 AVRIL 1945 :
    Le général Devers, commandant le 6ème groupe d'Armées, rappelle à la 1ère Armée française que la ville de Stuttgart n'est pas dans sa zone et donne l'ordre de l'évacuer.
    De Gaulle prescrit à de Lattre "de maintenir une garnison française à Stuttgart et d'y instituer tout de suite un gouvernement militaire".
    La question remonte ensuite à Eisenhower qui "estime que la France viole les accords conclus au sujet du réarmement des forces françaises" puis à Truman qui envoie un "message plein d'aigreur", néanmoins l'affaire s'apaise.

    30 AVRIL 1945 :
    Les troupes françaises pénètrent en Autriche.
    « Le 28 avril 1945, cinq jours après leur entrée dans UIm et trois jours seulement après la prise de Constance, les 1ère et ème° Divisions blindées, aux ordres du Général BÉTHOUART, commandant le 1er Corps d'Armée, franchissent la frontière autrichienne et prennent pied dans le Vorarlberg et dans les Alpes bavaroises.
    En trois jours, toute la région des plateaux comprise entre le lac de Constance et la vallée de l'lller est conquise et nettoyée. Les bases allemandes de Friedrichshafen et de Lindau, sur le lac de Constance, avec leurs chantiers navals et aéronautiques, leurs ateliers de construction de V2, tombent entre les mains des Français.
    S'accrochant au terrain montagneux et au système d'ouvrages bétonnés implantés dans la région de Brégenz, multipliant les destructions sur tous les itinéraires, des unités de S.S. tentent d' interdire l'accès des hautes vallées du Rhin et de l'lller, Mais la 5ème Division blindée, après une lutte acharnée, force dès le 29 avril le verrou de Brégenz, prend Dornbirn le 1er mai, s'empare de Feldkirch le 3 mai, et atteint les frontières de la principauté de Liechtenstein.
    À sa gauche, la 1ère Division blindée remonte la vallée, de l'Iller, enlève, par une habile manoeuvre, la localité d'Immenstadt âprement défendue et, malgré un terrain rendu plus difficile par des destructions nombreuses, parvient au cœur des Alpes bavaroises, à Oberstdorf. Suivant au plus près les deux divisions blindées, la 4ème Division Marocaine de Montagne à l'Ouest et la 2ème Division d'Infanterie Motorisée à l'Est nettoient le terrain conquis et dépassent nos engins, dont la progression dans la haute montagne encore couverte de neige se heurte aux pires difficultés. Bousculées sans trêve, les neuf divisions ennemies opposées à la 1ère Armée ne peuvent échapper à la destruction ou à la capture. Du 31 mars, jour du franchissement du Rhin, jusqu'au 3 mai, l'Armée française a conquis deux Lands allemands : Bade et Wurtemberg, et capturé plus de 100.000 prisonniers, dont 15 généraux. »

    Source :
    https://www.affaa.fr/fonds-culturels/liberation-de-lautriche/.......


    Suicide de Hitler dans son bunker à Berlin, annoncé le 1er Mai.



    L'ASSOCIATION
    « RHIN ET DANUBE »

    Ecusson Rhin et Danube
    L'esprit de cette épopée de l'« armée B » puis de la « 1ère armée » sera exalté dans l'association "Rhin et Danube" bien que ce nom n'ait été donné qu'après la campagne d'Allemagne en 1945 pendant laquelle la Première Armée a franchi le Rhin puis le Danube.

    Note : Le symbole, créé le 21 avril 1945, représente l'écu de Colmar, libérée le 10 février 1945 par la 1ère Armée, et les ondulations représentent l'écoulement des fleuves du Rhin et du Danube.

    « A la demande du Général DE LATTRE, et après la réunion de son Conseil Municipal du 26 mars 1945, la ville de Colmar donna aux combattants de la 1ère Armée Française, le droit du port de ses armoiries.
    Les troupes françaises passent le Rhin de vive force le 30 mars, franchissent le Danube, poussent jusqu'à Ulm, tandis que d'autres éléments longent la frontière suisse de Bâle à Constance, jusqu'au Col de l'Arlbeg.
    Le Général DE LATTRE voulut alors joindre aux armoiries de Colmar, les flots du Rhin et du Danube, de part et d'autre, en bas de l'écusson, et surmontant l'inscription "RHIN ET DANUBE". Visiblement, il sentit que la formule serait celle qui convenait et qui éveillerait dans nos cœurs les plus fidèles résonances, et les plus sures résolutions. Il mit tout en oeuvre pour que l'idée devienne immédiatement réalité.
    Dès les jours suivants, un officier de l'Etat-Major s'envolait sur un Piper-Cup du Général vers des usines de tissage de la région de St Etienne, et, à Lindau, au lendemain de la signature de la reddition allemande à Berlin, le Piper-Cup revenait rempli de rouleaux soyeux rouge, vert et or.
    Notre insigne était né, et du même coup, le symbole de notre Association "RHIN ET DANUBE".
    Extrait de :
    http://www.souvenirfrancaisdijon.org/rhin-danube-2012.php


    alerte Note : on se méfiera des lettres et documents avec mentions, blasons ou vignettes "Rhin et Danube" avant le 21 avril 1945 !!!


    Les éléments de la 1ère Armée restant en Allemagne en tant que Troupes d'Occupation utiliseront de la papeterie à entête de l'Association (plusieurs couleurs de papier).

    Carte-lettre en franchise militaire Rhin et Danube
    carte lettre Rhin et danube oblitérée
    Carte-lettre en franchise militaire neuve à entête de l'Association Rhin et Danube et carte-lettre oblitérée 13/2/46 en provenance du BPM 510 d'Offenbourg


    Cette association utilisera plusieurs machines à affranchir.

    EMA Rhin et Danube
    EMA Rhin et danube 1949
    EMA Rhin et Danube

    et aura un journal "Rhin et Danube".

    Journal Rhin et Danube bande du journal Rhin et Danube
    bande d'expédition du journal Rhin et Danube avec marque imprimée de "PORT-PAYÉ / PARIS R.P.".

    Des vignettes de soutien, non postales, seront également émises en carnet. Elles ont été tolérées au recto des lettres.

    Carnet vignettes Rhin et danube
    intérieur
    En vente sur Delcampe début 2016

    L'Association a été dissoute en 2013, en raison du nombre très restreint de vétérans encore en vie.






    Insigne 2ème DB

    L'ÉPOPÉE DE LA 2ÈME D.B.
    EN ALLEMAGNE

    Le 22 avril près un bref séjour à Royan, Le Général Leclerc reçoit enfin l'ordre tant réclamé, il doit rejoindre le XXI US Corps de la 7th US Army, les Russes ont traversé l'Oder le 16 et démarré leur offensive sur Berlin.
    La lère Armée Française, elle, vient de dépasser Stuttgart.
    Le général Leclerc passe immédiatement le Rhin et se rend chez le Général Patch, commandant la 7th US Army.
    Un Groupement Tactique (Combat Command) manquant à la 12th US Armored Division, le général Leclerc profite de l'occasion pour proposer de mettre le GTV - Groupement Tactique V.- dont les premiers éléments viennent d'arriver, sous les ordres de cette 12th US Armored Division.
    Elle se trouve à la droite du XXI US Corps dont l'objectif sera Salsbourg.
    Cette proposition acceptée, le GTV passe le Danube à Dilligen le 29 avril (les autres éléments de la 2ème DB, étalés sur 1.200 kms entre COGNAC et le DANUBE rejoignent à marches forcées) marche direction sud-sud-est puis plein est à partir de Penzberg - Bad Tolz, il rencontre peu de difficultés en dehors des coupures, barrages, abattis d'arbres, ponts détruits et de quelques fanatiques que nos éléments réduisent assez facilement en subissant, hélas, encore des pertes.

    Affectée à une autre mission, la 12th US Armored Division s'arrête le 2 mai. Le général Leclerc reprend alors le commandement de ses unités avec Berchtesgaden comme objectif.
    Si les Russes sont devenus maîtres de ce lieu symbolique qu'est Berlin, le 2 mai précisément, le général Leclerc, grâce à sa ténacité, ses initiatives, son sens du terrain, grâce aussi au moral et aux compétences de tous ceux qu'il entraînait, réussira ce tour de force d'entrer, à son tour, 48h. après la prise de Berlin, dans cet autre lieu symbolique qu'est Berchtesgaden, le 4 mai 1945.

    Le 3 mai, la 2ème DB - le GTV- et la 3rd US Inf. Div. roulent en parallèle, toujours vers l'est, sur les deux voies de l'autoroute Munich-Salzburg, rejointe après Miesbach.

    Des milliers de prisonniers Allemands vont en sens inverse sur les bas cotés...
    Dans la nuit du 3 au 4 mai, le GTV appuie sur la droite, la 3rd US Inf. Div. à sa gauche.
    Ses trois sous-groupements se dirigent vers l'objectif Berchtesgaden par les trois itinéraires naturels possibles : à droite, au sud le S/Gpmt. S -Sarrazac et l'escadron DA passant par Inzell et l'Alpenstrasse, talonnés de près par la fameuse lOlth US Airborne Div., à gauche au nord, le S/Gpmt D - Delpierre - rejoignant la route Salzbourg - Berchtesgaden, au centre le S/Gpmt B - Barboteu - traversant la Saalach au nord-est de Bad Reichenhall sur un passage aménagé par les Américains, puis cette ville et arrivant premier des trois S/Gpmt, vers 16h. le 5 mai dans la ville même de Berchtesgaden, précédé de très peu par la 3rd US Inf. Div.

    Source :
    http://www.anac-fr.com/2gm/2gm_48b.htm


    Itinéraire de la 2ème DB en Allemagne
    Itinéraire de la 2ème DB en Allemagne









    LA POSTE AUX ARMÉES FRANÇAISE EN ALLEMAGNE
    EN MAI 1945

    12 MAI 1945 :
    Création de la Poste aux Armées en Allemagne à Rottweil.
    Elle s'intègre dans l'organisation générale de la Poste aux Armées.

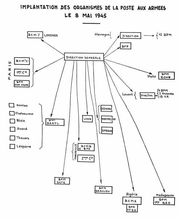
    La Poste aux Armées au 8 Mai 1945
       Extrait de "La Poste aux Armées" par Maurice Ferrier, éditions Sun 1975   

    31 MAI 1945 :
    Le B.P.M. suivant est en Autriche : B.P.M. 417 : P.C. de la 4ème D.M.M. à Feldkirch.

    31 MAI 1945 :
    Les B.P.M. suivants sont présents en Allemagne :
    • B.P.M. 5          P.C. 1ère D.I. à Riedliegen,
    • B.P.M. 416      P.C. 2ème D.I.M. à Immenstadt,
    • B.P.M. 420      P.C. du 1 er C.A. à Ravensburg,
    • B.P.M. 415       à Ravensburg.

    • BPM 415
      Lettre recommandée en franchise partielle affranchie à 5F oblitérée "POSTE AUX ARMEES / 415" 10/3/45 et griffe "SECTEUR 415" sur l'étiquette de recommandation

    • B.P.M. 503        P.C. de la 9ème D.I.C. à Tuttlingen,
    • B.P.M. 507        P.C., E.M. et Q.G. 1ère Armée à Lindau,
    • B.P.M. 510        P.C. 10ème D.I. à Buhl,

    • BPM 510
      BPM 510 2/3/45


    • B.P.M. 516        P.C. 2ème C.A. à Sigmaringen,

    • BPM 516 21/2/45
      Lettre recommandée affranchie à 4F50 avec griffe de recommandation provisoire du BPM 516, oblitérée "POSTE AUX ARMEES/ ★ N°516 ★ " 21/2/45, arrivée Virieu 24/2

    • B.P.M. 518         P.C. 3ème D.I.A. à Hesslach,
    • B.P.M. 519         P.C. de la 1ère D.B. à Landau,
    • B.P.M. 523          P.C. de la 14ème D.I. à Donaueschingen,
    • B.P.M. 523A       P.C. 3ème D.B. à Uberlingen.

    Une carte postale de service en franchise militaire éditée par la Croix-Rouge avec drapeau bleu blanc rouge et destinée à la réexpédition du courrier des militaires malades ou blessés de la 1ère Armée Française placés en hôpitaux, a été mise en service.

    Il a été signalé deux types au même texte mais avec des polices de caractère différentes et une qualité de support différente.

    Carte croix-rouge 1ère armée type 1
    Type 1 : police avec sérif carton blanc


    carte Croix-Rouge 1ère Armée type 2
    Type 2 police sans sérif carton ocre








     SUR LE FRONT DES ALPES
    (MARS - MAI 1945)

    Rappel historique :
    A la suite du traité de Turin, du 24 mars 1860, prévoyant le rattachement à la France de la Savoie et du Comté de Nice, des parcelles de ces deux provinces avaient été détachées au bénéfice des Italiens, et tout particulièrement en ce qui concerne le Comté de Nice, la partie supérieure du Bassin de la Haute Roya avec les localités de Tende et de La Brigue.

    « Notre gouvernement avait depuis longtemps fixé ses intentions en ce qui concerne la frontière des Alpes. Nous entendions porter à la crête même du massif, la limite de notre territoire, ce qui reviendrait à nous attribuer les quelques enclaves que les Italiens possédaient sur le versant français, auprès des cols. Nous voulions aussi incorporer les cantons naguère savoyards, de Tende et de la Brigue, peut-être en ferions-nous autant de Vintimille, suivant ce que souhaiteraient les habitants»
    Charles de Gaulle


    Les Alliés anglo-saxons sont au début de 1945 totalement hostiles à toute modification territoriale de la frontière franco-italienne de 1939 ; aussi, devant cette prise de position, une des préoccupations du général de Gaulle est de tout mettre en œuvre en utilisant au mieux toutes les circonstances qui se présentent, pour occuper militairement, avec nos troupes, les enclaves territoriales revendiquées, mettant ainsi nos alliés devant le fait accompli.

    De plus, le versant italien des Alpes était sous la responsabilité du maréchal britannique Alexander tandis que le versant français était sous la responsabilité du général américain Eisenhower. Chacun était très attaché à ses prérogatives. L'entrée des troupes françaises dépendant du général Eisenhower dans la zone du maréchal Alexander aurait créé une crise politique grave entre Londres et Washington.



    Front des Alpes en décembre 1944
    Les zones, à l'est de la ligne rouge, sont, soit sous contrôle, soit sous la menace des forces allemandes réfugiées sur les crêtes.




    A la fin de l'année 1944, malgré les actions combinées des bataillons des Forces Françaises de l'Intérieur de Provence, du Dauphiné, et de la Savoie, épaulés par le 442 th Combat-Team américain et la 4ème Division Marocaine, les troupes italo - allemandes ne peuvent être refoulées au-delà des crêtes des Alpes. Dans le département des Alpes-Maritimes, elles tiennent toujours très solidement le massif de l'Authion.

    Les Allemands font évacuer la zone frontière. Par exemple, en août 1944, les Allemands ordonnent le déplacement de la population de Montgenevre à Bousson, près de Clavière en Italie et la totalité de la population civile du village de Fontan sera déportée par les troupes allemandes jusqu'à Turin (Italie) entre le mois de décembre 1944 et avril 1945.

    Général Doyen
    1ER MARS 1945 :
    La situation militaire sur le front des Alpes n'évolue guère jusqu'au 1° mars 1945, date à laquelle est créée – en accord avec les Alliés – le Détachement d'Armée des Alpes (D.A.A.), qui est placé sous le commandement du général français, Doyen.
    Ce détachement, uniquement à base d'unités françaises, est placé hiérarchiquement sous les ordres du général américain Devers.
    La mission officielle dévolue à ce détachement d'Armée est la suivante : « Couvrir les lignes de communications du 6° Groupe d'Armées américaines du Général Devers », communications qui, depuis Marseille, remontaient vers le Nord par les vallées du Rhône et de la Saône.

    Le front du Détachement d'Armée des Alpes, fut articulé en deux secteurs
    • un secteur Nord, allant du lac Léman au Pic des Trois Évêques, qui fut confié à la 27° Division d'Infanterie Alpine, et aux 99° et 141° Régiments d'Infanterie Alpine.

    • Et un secteur Sud, allant du Pic des Trois Évêques à la mer, qui est attribué à la 1° D.F.L., commandée par le général Garbay, qui vient de participer à la défense de Strasbourg, et qui arrive dans la première quinzaine de mars. Elle est renforcée, dans un premier temps, par le 3° Régiment d'Infanterie Alpine, puis le 18° Régiment de Tirailleurs Sénégalais. Son poste de commandement divisionnaire s'implante à Beaulieu sur Mer.

    Du côté de l'ennemi, il y avait en face deux Divisions allemandes très aguerries, la 5° et la 34° Division de Montagne, ainsi que deux Divisions italiennes, « LA MONTEROSA » et « LA LITTORIO ».

    MARS - AVRIL 1945 :
    Dans une première phase, le D.A.A. a pour mission de dégager les cols du Petit-Saint-Bernard, du Mont-Cenis, de Larche et de prendre le massif de l'Authion afin de réduire la menace d'un déferlement italo-allemand à partir des cols et de ramener la frontière à la ligne des crêtes.

    Prise du petit saint bernard Opérations du Petit-Saint-Bernard à partir du 27 mars
    Opération sur le Mont-Cenis Opérations du Mont-Cenis à partir du 3 avril
      Source : La France et son empire dans la guerre ou les Compagnons de la Grandeur" éditions E.L.F. 1947

    Bien que ces opérations n'aient pas permis des gains de terrain appréciables, elles avaient l'intérêt d'avoir obligé les Allemands à amener de nouvelles troupes dans cette région, troupes qui ne seraient pas disponibles contre les forces alliées de maréchal Alexander qui remontaient vers l'Italie du Nord.

    Quelques anciens cachets de secteurs postaux fictifs de la Poste aux Armées de 1939 (série 2000) récupérés dans la région sont à nouveau utilisés par le D.A.A. mais dans des lieux différents de ceux de 1939.

    Secteur postal fictif de Barcelonnette
    Lettre de la région de Barcelonnette oblitérée de l'ancien cachet fictif No 2149 de la Poste aux Armées le 17/3/45.

    Au début du mois d'avril 1945, le Commandement du D.A.A. est informé que doit débuter le 9 avril 1945, une offensive générale des Alliés sur le front italien. Offensive placée sous les ordres du Maréchal britannique Alexander. Il importe donc au plus haut point, qu'à cette date l'ennemi italo-allemand soit vigoureusement fixé sur tous les fronts et en particulier sur celui des Alpes, afin qu'aucune unité de l'axe ne puisse en être retirée.

    10 AVRIL 1945 :
    Début de l'offensive finale des Alpes.
    La mise en place des unités sur les bases de départ pour la prise du massif de l'Authion s'effectue au cours de la nuit du 9 au 10 avril 1945.
    A la fin de la journée du 15 avril, la première ligne de défense de l'ennemi est complètement rompue par une brèche de plusieurs kilomètres.

    D'autres troupes passent par Isola et le col de la Lombarde et le col de Larche est enlevé de hautes luttes. Les français entrent à Tende et à La Brigue. Le 28 avril, ils sont de l'autre côté du col de Tende, à Borgo San Dalmazzo. Pendant ce temps, à Tende, un plébiscite donne 70% de "oui" au rattachement à la France.

    campagne de l'Authion Opérations sur le col de Larche
    Opérations dans le massif de l'Authion à partir du 9 avril Opérations vers le col de Larche à partir du 23 avril
    Opérations à la frontière sud des Alpes
      Source : La France et son empire dans la guerre ou les Compagnons de la Grandeur" éditions E.L.F. 1947

    Les troupes avancent vers Saorge. Fontan est libérée le 18 avril. Le secteur de Sospel ne sera libéré définitivement des Allemands que le 25 avril. Le même jour, les français entrent dans Vintimille et le front s'établit dans la vallée de la Roya.

    Un « mausolée de la 1ère D.F.L. » à L'Escarène, canton des Alpes-Maritimes au Nord de Nice, rappelle les sacrifices des soldats de la 1ère D.F.L. lors de l'opération "Canard". L'objectif était de s'emparer du massif de l'Authion. Jusqu'au 15 avril, 262 soldats français y laisseront leur vie.

    Musolée de la 1ère Armée Française à l'Escarène
    Mausolée de la 1ère Armée Française à l'Escarène.

    Ce cimetière et son mémorial ont été célébrés par :
    • Une oblitération mécanique SECAP type 2 flamme à droite" 60ème ANNIVERSAIRE / Bataille de l'AUTHION / (vue du cimetière) / MAUSOLEE 1ère Division de la France Libre" et couronne "06 L'ESCARENE / ALPES MMES "


    • 50ème anniversaire bataille de l'Authion

    • Une oblitération mécanique SECAP type 2 flamme à gauche "Mausolée / 1ère / Division / Française / Libre // (vue de la ville) // Vacances / Randonnées" et couronne "06 L'ESCARENE / ALPES MMES "


    • OMEC Musolée 1ère DFL

    • Une oblitération temporaire "50ème ANNIVERSAIRE de la BATAILLE DE L 'AUTHION / 06 L'ESCARENE // MAUSOLEE 1ère DIVISION FRANCAISE LIBRE // (vue du mausolée) / 7 MAI 2005".


    • 50ème anniversaire bataille Authion oblitération temporaire

    21 AVRIL 1945 :
    La ville italienne de Bologne tombe; les Alliés déferlent dans la vallée du Pô.

    Le 24 avril 1945, un message du détachement d'Armée des Alpes, fait mention d'une retraite générale de l'ennemi sur le front italien, et, aussitôt, dans tout le secteur sud, des patrouilles vérifient les contacts.
    Le 25 avril, le Bataillon de Marche n° 5 occupe Vintimille dans l'après-midi. En cette fin de journée du 25 avril 1945, le front s'aligne le long de la Roya, de Breil à la mer.

    27 AVRIL 1945 :
    Le Sud-Est de la France est entièrement libéré.



    28 AVRIL 1945 :
    La situation en ce 28 avril se présente ainsi : Turin, libre d'obstacles, n'est plus qu'à 70 kms de nos éléments de tête et la piste du Col de la Lombarde doit être rendue praticable à nos engins motorisés sous deux jours.

    28 AVRIL 1945 :
    Avance générale du "Détachement d'Armées des Alpes" du général Doyen.

    Franchissement des Alpes
    Source : La France et son empire dans la guerre ou les Compagnons de la Grandeur" éditions E.L.F. 1947

    29 AVRIL 1945 :
    Mais le 29 avril, cette aventure audacieuse en Italie devait tourner court ; en effet, par message lesté, il était donné impérativement l'ordre aux troupes françaises arrivées dans la Vallée de la Stura di Delmonte, de ne pas dépasser Coni et Borgo San Dalmazo.
    La route de Turin nous est fermée par les Alliés, le gros de la D.F.L. ne quitte plus la France et ce sont les anglo-saxons qui entrent "à notre place" dans la capitale du Piémont.

    2 MAI 1945 :
    Les forces allemandes et fascistes d'Italie mettent bas les armes.
    Les troupes françaises atteignent Ivrea, Lanzo, Bussoleno, Imperia et Cuneo.
    La France entend porter la frontière sur la ligne des crêtes, ce qui revient à attribuer à la France quelques enclaves italiennes situées sur le versant français près des cols. Elle veut aussi incorporer les cantons, naguère savoyards, de Tende et de la Brigue.
    En ce qui concerne Vintimille, les habitants décideraient eux-mêmes de leur avenir.
    Quant au Val d'Aoste, coupé de la France par les neiges pendant huit mois de l'année, la France, malgré les attaches ethniques et linguistiques, ne demande que l'autonomie sous l'autorité de l'État italien.

    « L'offensive finale menée dans les Alpes par les troupes du Général Doyen, avait atteint les objectifs fixés… Les cantons de la Roya se trouvaient entre nos mains le 2 mai 1945, jour où les forces allemandes et fascistes opérant en Italie, hissaient le drapeau blanc. Au point de vue administratif, Tende, La Brigue et Vintimille étaient aussitôt rattachées au département des Alpes-Maritimes…»
    Charles de Gaulle


    Du courrier affranchi en timbres français et oblitéré en Italie lors des opérations a été signalé.

    Ulzio
    Lettre affranchie à 2F en timbres français, oblitérée cachet italien double cercle à pont "ULZIO / TORINO" 3/5/45 et avec cachet double cercle violet "COMITE DEPARTEMENTAL DE LA LIBERATION / HAUTES ALPES (V et croix de Lorraine)" avec cachet arrivée ANNECY LE VIEUX 8/5/45


    Lettre affranchie en timbres français oblitérée du côté italien des Alpes avril 1945
    Entier postal américain avec, en mixte, des timbres français, oblitérée "CESANA TORRINESE / TORINO" 27/4/45


    Dès la capitulation germano-italienne, Tende, La Brigue et Vintimille sont rattachés à la France. Au Val d'Aoste on laisse faire les délégués locaux.

    Sources :
    "La France et son empire dans la guerre ou les Compagnons de la Grandeur" éditions E.L.F. 1947


    MAI 1945 :
    Les Américains demandent que la France reflue sur les frontières de 1939.
    Le général britannique Alexander, Commandant-en-Chef en Italie, dirige vers Tende, la Brigue et Vintimille des troupes italiennes sous ses ordres pour y rétablir la souveraineté italienne.
    Le général Doyen écrit au commandant américain au Piémont, le général Grittenberg, "qu'il pousserait au besoin son refus jusqu'à l'extrême conséquence, conformément aux ordres du général de Gaulle".

    6 JUIN 1945 :
    L'Ambassadeur américain remet une note exprimant "les préoccupations de son gouvernement au sujet du maintien des forces françaises dans certaines zones de l'Italie du Nord-Ouest", protestant contre l'attitude du général Doyen, et réclamant le retrait des forces françaises.

    7 JUIN 1945 :
    Message personnel de Truman au général de Gaulle l'adjurant de prescrire l'évacuation, faute de quoi, il serait amené à suspendre les distributions d'équipement et de munitions assurées à l'armée française par les services américains.
    Le général de Gaulle temporise en envoyant le général Juin auprès du général Alexander.
    Il répond également que l'intention n'est pas de s'opposer par la force à la présence américaine mais de s'opposer à l'expulsion des Français par les Alliés de zones qu'ils ont conquises sur les Armées ennemies.
    De Gaulle accepte finalement de se retirer des zones que la France ne souhaite pas garder : le Val d'Aoste et Vintimille notamment et de laisser accès à de menus détachements alliés dans les zones contestées, mais il exige que les forces italiennes restent à l'écart.

    Pendant ce temps, Tende et La Brigue élisent des municipalités qui proclament leur rattachement à la France.
    Dans les enclaves anciennement italiennes des cols du Petit-Saint-Bernard, de l'Iseran, du Mont-Cenis, du Mont Genèvre, prés et bois sont attribués à des villages français.

    Les Valdotins se dotent d'un Comité de Libération.
    Des blocs-feuillets de la "Zona Aosta" ont été émis par le C.L.N. (10L et 25L), avec slogan patriotique "VA FUORI D'ITALIA / VA FUORI STRANIER" et millésime 1945.

    Bloc Comité libération Aoste 25l
    CLN Aoste
    (Émission du CLN Sassonne Aosta BF 1/2)

    Néanmoins le passage des Alpes entre la vallée d'Aoste et la Savoie française étant coupé par les neiges 8 mois par an, le gouvernement français accepte que le Val d'Aoste reste italien mais demande un statut d'autonomie pour cette région.

    JUILLET 1945 :
    Après la défaite électorale de Churchill, les quelques soldats américains et anglais présents sur les terrains en litige, s'en retirent.

    SEPTEMBRE 1945 :
    Le nouveau Ministre italien des Affaires Étrangères, Alcide de Gasperi, accepte les conditions de Paix françaises relatives aux frontières.


    Pour la rectification de frontière entre la France et l'Italie voir le chapitre

    "Faire la Paix"









    LA CAPITULATION DU REICH

    Pour les différentes conférences des Alliés précédant la capitulation,
    voir le chapitre :

    "Préparation puis mise en place de la gestion alliée de l'Allemagne après la Victoire"







    Capitulation à Reims
    7 MAI 1945 02H41:
    Signature à Reims de la capitulation allemande sur le "Front Ouest". L'acte est signé par Jodl, chef d'état-major des forces armées allemandes; l'Américain Bedell-Smith, au nom du camp allié; Sousloparov, pour l'Armée Rouge et le Français Sevez, adjoint du général Juin retenu aux États-Unis.
    Un timbre des Îles Cook représente une scène de la cérémonie de la Capitulation (Y&T Cook No1132)
    Capitulation à Reims

    Un timbre des USA émis en 1995 fait état également de cette première signature à Reims (Y&T USA No 2411).

    50ème anniversaire de la capitulation à Reims



    Une oblitération temporaire "60ème ANNIVERSAIRE DE LA CAPITULATION ALLEMANDE / 51 REIMS // (soleil, bâtiment, ch aines brisées) 7 MAI 2005" a été mise en service pour le 60ème anniversaire.

    Capitulation signéee à Reims
    Salle de la capitulation à Reims
    (Colonal General Alfred Jodl, Chief of Staff under the Dönitz Regime, signs the document of unconditional surrender. On Jodl's left is General Admiral Von Friedeburg of the German Navy, and on the right is Major Wilhelm Oxenius of the German General Staff. Behind Von Friedeburg is Maj. Gen. K.W.D. Strong, G-2, SHAEF)


    reims 7-5-45
    Entrée du Collège Jolicoeur, siège du quartier général du général Eisenhower et lieu de la signature de la capitulation. Carte postale oblitérée du 7 mai à 8H quelques heures après la signature.

    Ce lieu historique sera remis solennellement à la ville de Reims le 7 juillet 1945.
    Une oblitération temporaire double cercle "SALLE DE LA REDDITION ( 7 MAI 1945) / ¤ REIMS ¤ //CEREMONIE / DE LA REMISE / DE LA SALLE/ A LA VILLE / 7 JUIL.45" sera mise en service ce jour là.

    remise de la salle de la reddition à la ville de Reims
    Lettre affranchie au tarif étranger à 4 F pour la Suisse avec oblitération temporaire double cercle "SALLE DE LA REDDITION ( 7 MAI 1945) / ¤ REIMS ¤ //CEREMONIE / DE LA REMISE / DE LA SALLE/ A LA VILLE 7 JUIL. 45" avec réexpédition locale

       POUR FÊTER LA FIN DES COMBATS LES MILITAIRES REÇOIVENT DOUBLE RATION !!!!   

    Double ration pour fêter la fin des combats
    Télégramme officiel annonçant que pour fêter la fin des combats, les militaires recevront double ration de sucre, de café et de vin et que leur prime sera doublée.


    Berlin 8 mai 1945
    Général P.F. Stumpf, commandant en chef de la Luftwaffe - Maréchal Wilhelm Keitel, chef du haut commandement de la Wehrmacht - Amiral Hans-Georg Von Friedeburg, commandant en chef de la Kriegsmarine.


    9 MAI 1945 :
    Signature de l'acte définitif de la capitulation du Reich à Berlin sur l'insistance de Staline qui voulait que la capitulation soit signée en territoire conquis par l'Armée rouge.
    C'est le général de Lattre de Tassigny qui représente la France.

    De Lattre signe la  capitulation à Berlin


    Un timbre de France représente le général de Lattre et la table où a été signée la reddition. On peut remarquer que c'est le seul timbre-poste de métropole qui ne porte pas le mot "Postes" (Y&T France N°1639).

    Quatre timbres des îles Marshall, imprimés par groupes de 4, montrent quelques scènes de cette journée (reddition, joie populaire, remise des drapeaux et famille royale britannique au balcon de Buckingham Palace) (Y&T Marshall No  562/65).

    Liesse de la Libération


    OMEC 8-5-45 APO 269
    Oblitération mécanique de l'APO 269 américain de Mailly-le-Camp (Aube) "bricolée" pour faire apparaître les lettres "VE" (Victory in Europe). 8/5/45




    1ER SEPTEMBRE 1945 :
    Création de la Poste aux Armées en Autriche.

    BILAN DES VICTIMES FRANÇAISES DE LA GUERRE :


    TUÉS AU COMBAT :
    • 170 000 morts dont 20 000 F.F.I..

    MORTS LORSQU'ILS ÉTAIENT SOUS SOUS LA RESPONSABILITÉ DES ALLEMANDS :
    • 40 000 prisonniers,

    • 60 000 déportés politiques,

    • 100 000 déportés raciaux ou "indésirables"

    • 40 000 travailleurs,

    • 40 000 Alsaciens-Mosellans dans la Wehrmacht.

    Victimes civiles :
    • 150 000 dont 30 000 fusillés et 60 000 par bombardement.






    L'ADMINISTRATION MILITAIRE TERRITORIALE
    PROVISOIRE
    EN MÉTROPOLE

    La majeure partie du territoire étant libérée, une organisation militaire sédentaire est mise en place en métropole libérée pour la fin de la guerre et l'immédiat après-guerre.

    Le B.P.M. 501 dessert l'état-major à Paris.

    Un Bureau Central Militaire "B" (B.C.M.B) est implanté à Marseille et un autre le B.C.M. "C" est implanté à Paris.

    BCM B
    B.C.M. "B" 6/5/46


    Pli du BCM-C 1945
    Pli de service recommandé du BCM-C février 1945 avec Croix de Lorraine à la place de la levée.

    A Paris, le courrier du Ministère des Armées et du Gouvernement Militaire passe, selon les cas, par le BPM 501, le "Bureau du Courrier Officiel" ou le bureau "PARIS VII / RUE CLERC".

    BPM 501
    Lettre de la 1ère Compagnie de Quartier Général desservant le BPM 501 15/11/44


    Courrier du Ministre oblitéré du Bureau du Courrier Officiel
    Lettre en franchise du cabinet du Ministre de la Guerre passée par le Bureau du Courrier Officiel 21/12/44


    Gouverneur Militaire de paris
    lettre du Gouverneur miliraire de Paris
    courrier oblitéré de PARIS VII / RUE CLERC 18/11/44

    Les BPM des unités encerclant les Poches de l'Atlantique fermeront aux dates suivantes :
    BPM 505 Nantes : 20/9/45
    BPM 506 Cognac : 25/9/45
    BPM 508 Saint-Jean d'Angely : 21/7/45
    BPM 509 Chateauroux : 20/9/45
    BPM 513 Lesparre (Gironde) : ?

    Un B.P.M. 514 installé à Pau (Basses- Pyrénées) pour desservir le 1er Régiment de Chasseurs Parachutistes, fermera le 16 octobre 1945.
    Les BPM des Alpes : 521 de Montmélian et 522 de Grenoble fermeront le 16 octobre 1945.
    Le BPM 524 de la base Sud de Lyon fermera le 22 août 1945 et le BPM 555 de la Base "delta" de Marseille fermera le 1er novembre 1945.
    Un autre BPM portant le numéro 249, installé à la base de Sète, sera fermé le 10 août 1946.

    BPM 249 Sète 1945
    Lettre recommandée par avion du BPM 249 de Sète pour Tunis affranchie à 6F ( LSFC : 2F + 4F recom. + sans surtaxe avion jusqu'à 20g) et oblitérée "POSTE AUX ARMEES / * 249 * " 4/8/45 et griffe "SECTEUR 249 servant de recommandation provisoire.

    Enfin, un BPM est en attente à Beaulieu-sur-mer auprès de la 1ère DMI / 1ère DFL affecté au Détachement d'Armées des Alpes.
    Note : les cachets à numéro d'un certain nombre de BPM ci-dessus n'ont pas encore été signalés. 

    Il y a 4 « Bureaux Frontière » :
    • le B.F."G" au Bourget (port aérien) qui fermera le 16 mai 1949 par fusion avec le B.F. "H",
    • le B.F. "P" qui suivra jusqu'en Allemagne les troupes débarquées en Provence
    • le B.F. "S" qui restera à Marseille et qui fusionnera avec le B.C.M. "B" le 15 novembre 1945, son tibre-à-date resté dans les tiroirs sera utilisé occasionnellement jusqu'à la fin des années 40.
    • et le B.F. "H" créé à Schiltigheim (près de Strasbourg) début 1945.

    Des Bureaux Régulateurs de Télégraphie Militaire (B.R.T.M.) sont répartis sur le territoire notamment les Nos 3, 4, 5, 6 et 7. Leur localisation précise n'est pas connue du webmestre.


    BRTM 3 février 1945
    BRTM No 3 7/2/45


    BRTM 4
    BRTM No 4 6/2/45


    BRTM 5
    BRTM No 5 31/1/45


    BRTM 6
    BRTM No 6 15/2/45


    BRTM No 7 sur un télégramme
    Télégramme oblitéré "B.R.T.M. / N° 7" 12/6/45. avec au verso cachet muet poste aux armées. Ce télégramme étant adressé au SP 63221 du BPM 554 qui se trouve à Strasbourg à cette époque, on peut en conclure, provisoirement, que ce BRTM était aussi à Strasbourg ou dans ses environs.

    Les B.R.T.M. 1 et 2 étaient en Allemagne, le B.R.T.M. 3 sera transféré ultérieurement à Innsbrück (Autriche) et son annexe "W" à Vienne.

    Enveloppe de télégramme officiel
    Machine à affranchir K_1014 du 26/6/45

    Vu l'engorgement du courrier papier lié à la libération d'un grand nombre de prisonniers et déportés, un régime spécial de télégrammes est mis à la disposition des militaires .

    Télégrammes militaires décembre 1944
    suite
    suite et fin

    Le jour de l'Armistice la Poste aux Armées est organisée ainsi :

    La Poste aux Armées au 8 Mai 1945
      Extrait de "La Poste aux Armées" par Maurice Ferrier, Editions Sun, 1975   

    La poste navale crée un certain nombre de bureaux navals en métropole :
    • Ajaccio Bureau naval No 60 du 26 octobre 1943 au 15 octobre 1945
    • Bordeaux Bureau naval No 62 du 15 juin au 30 novembre 1945

    • BN 62 sur lettre recommandée
      Lettre recommandée de Bordeaux pour Paris avec griffe de recommandation provisoire "BUREAU NAVAL / N°62 ancre" et oblitération "BUREAU NAVAL N°62 / " 16/11/45

      Note : malgré la durée très courte de ce bureau, il y a eu énormément de courrier philatélique.

    • Marseille Bureau naval No 64 du 25 septembre 1944 jusqu'au 30 avril 1963

    • Bureau Naval 64
      verso
      Lettre recommandée de la Police de Navigation de Marseille pour Hyères, avec griffe du "BUREAU NAVAL / N°64" et timbre-à-date "POSTE NAVALE / BUREAU N°64" 11/6/45

    • Sète Bureau naval No 67 du 15 mars au 25 juillet 1945

    • Sète Naval 1945
      25/7/45
      Cliché : poste-aux-armees.blogspot.com

    • Le Havre Bureau naval No 72 10 août au 30 novembre 1945
    • Toulon Bureau naval No 75 du 22 septembre 1944 au 30 avril 1963

    • Bureau Naval 75 Toulon
      Lettre en franchise du Bureau Naval No 75 de Toulon 20/2/45

    • Cherbourg Bureau naval No 77 du 6 septembre 1944 au 15 janvier 1946


    • Bureau Naval 77 Cherbourg 1945
      Lettre recommandée affranchie à 6F (LSI : 2F + recom. 4F) avec cachet et griffe du Bureau Naval 77 de Cherbourg 21/7/45

    • Paris Bureau naval No 81 du 20 octobre 1944 au 30 avril 1963
    • Brest Bureau naval no 85 du 15 juin 1945 au 15 janvier 1946

    • Bureau Naval No 85 Brest-1945
      Formulaire du Centre de réforme de Brest oblitéré "POSTE NAVALE / BUREAU N° 85" 10/12/45 et griffe sur deux lignes "BUREAU NAVAL / No 85".

      Pour les bureaux navals en Afrique du Nord et dans les colonies, voir le chapitre :

      Renaissance ou création de bureaux navals








    Accès aux chapitres précédents et aux  chapitres
    "Les Batailles des Frontières
    et la Campagne (française) d'Allemagne"
     »

    DE LA PROVENCE JUSQU'AU PIED DES VOSGES
    LA BATAILLE DES FRONTIÈRES ET LA CAMPAGNE (française) D'ALLEMAGNE
    1945 (Alsace -poche de Colmar et Nord-, Allemagne, frontière italienne, implantation de la Poste aux Armées et de la Poste Navale en métropole)






    ▲ ▲ Retour en tête de page  





    Retour au sommaire de : 

       "La Guerre aux côtés des Alliés"  







    Bibliographie Historique
    livres empilés OUVRAGES GÉNÉRAUX

    La Libération de la France jour après jour juin 1944-mai 1945 par Dominique Lormier aux éditions du cherche-midi , juin 2012.

    Histoire de la Première Armée française , par Jean de Lattre de Tassigny, éditions Nouveau monde, réédition 2015

    la Chevauchée de l'Armée de Lattre , collection hors-série Militaria no 14, par Yves Buffeteaut , éditions Histoire & Collections, Paris, 1994

    Les F.F.I. au Combat Régions Bretagne-Centre-Alpes-Vosges-Pyrénées-Zone Atlantique... , par Dominique Lormier, Editions Jacques Grancher, 1994

    Les maquis de la Libération par Pierre Montagnon, éditions Pygmalion, 2000



    BIBLIOGRAPHIE PHILATÉLIQUE

    loupe et ouvrage philatélique OUVRAGES SPÉCIFIQUES

    "Catalogue des Oblitérations Militaires Françaises 1900-1985", 1987 par Bertrand Sinais.

    "Histoire de la Poste Navale" ",par Jacques Mériaux, tome II, thèse de doctorat d'histoire, Editions Bertrand Sinais, 1998

    "La Poste Navale 1943-1963",par Jacques Mériaux édité par l'Echo de la Timbrologie1974

    "Catalogue des Oblitérations Navales Françaises 1771-1986" par Bertrand Sinais 1987.

    "La Poste aux Armées" par Maurice Ferrier Editions Sun, 1975.

    "Catalogue des Cartes Postales de Franchise Militaire", par Bertrand Sinais et André Weingarten, Editions Philoffset, Marseille, 1992

    "Civil and military censorship during world war II", par Dr H.F. Stich, W.Stich et J Specht, Vancouver, 1993

    "Die Postzensur Handbuch und Katalog" par Karl Kurt Wolter Band II Neuzeit (1939-1965) Druck und Verlag Georg Amm, 85 Nürnberg, 1966

    "History of British Army Postal Service" Vol III 1927-1-63 edited by Edward B. Proud, 1982

    "Geographic locations of US APOs 1941-1978" par James Shaffer du War Cover Club Octobre 1979.

    "Les timbres de la Libération" par Jacques Lion, Editions Sinfonia, 1964.

    "The Free French in London 1940-1945, a review of the postal history and other associated London based organisations" par Peter A. Baker, The Stuart Rossiter Trust, 2017 ISBN 978-1-908710-03-1.

    "Restrictions postales en Alsace et en Moselle 1944-1945" par Laurent Bonnefoy édité par la SPAL 2025.

    ▲ ▲ Retour en tête de page  





    Retour au sommaire de : 

       "La Guerre aux côtés des Alliés"